欢迎来到酒业参考报!

投诉建议邮箱:153965283@qq.com
当前位置:首页 - 资讯
    • 泰山啤酒正式进入破产重整,负债总额6.63亿

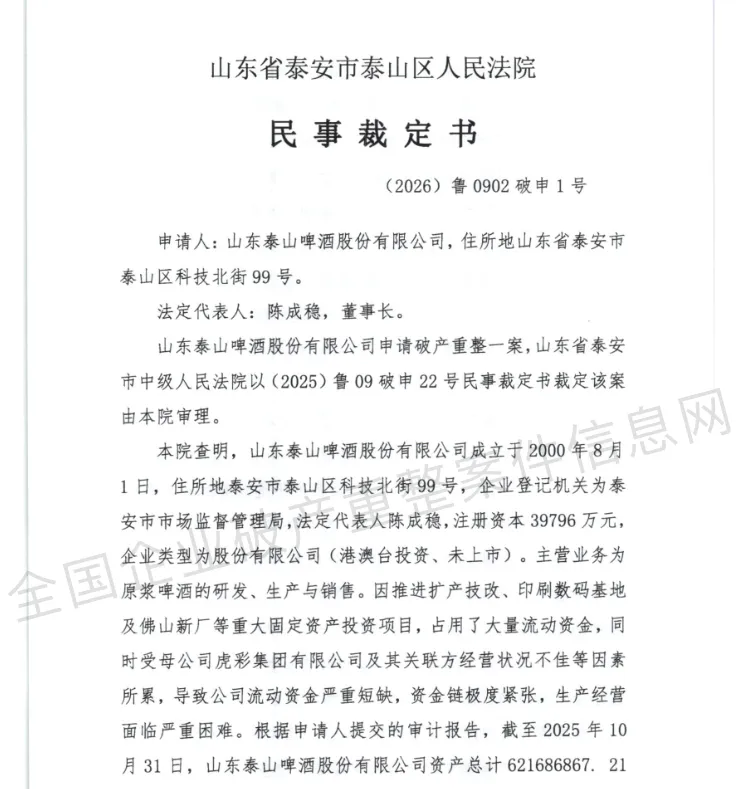
      1月13日,山东省泰安市泰山区人民法院作出《民事裁定书》[(2026)鲁0902破申1号],依法受理山东泰山啤酒股份有限公司(以下简称“泰山啤酒”)的破产重整申请,企业正式进入司法重整程序。据法院审理查明,泰山啤酒成立于2000年8月,是一...

      2026-01-14

      5988

    • 宏观数据 | 12月份酒类消费价格同比下降2.1%

      12月份,全国居民消费价格同比上涨0.8%。其中,城市上涨0.9%,农村上涨0.6%;食品价格上涨1.1%,非食品价格上涨0.8%;消费品价格上涨1.0%,服务价格上涨0.6%。2025年全年,全国居民消费价格与上年持平。12月份,全国居民...

      2026-01-14

      5575

    • 贸易速递 | 2025年11月主要酒类商品出口情况一览

      2025年11月,中国酒业协会监测的8类主要酒类商品出口量7.02万千升,出口额8.53亿元(人民币计,下同);1-11月累计出口量74.62万千升,出口额101.42亿元。一、传统酒类(白酒、黄酒)当月数据:白酒、黄酒当月出口量2614千...

      2026-01-14

      4841

    • 微醺中国 | 2026,酒业如何向新而行?

      作为历史经典产业代表,中国酒业2026年站在新的发展起点上,面对市场环境变化、消费需求升级以及酿造技术飞速发展,众多酒企只有从产品、市场、产业等多个维度向新而行,方能在激烈竞争中保持活力与优势。产品创新:满足多元需求,引领消费潮流首先是品质...

      2026-01-14

      4152

    • 茅台向C战略:一场白酒行业革命性的自我颠覆

      2025年,白酒行业正经历一场前所未有的深度调整。政策收紧、消费减弱、价格倒挂、库存高企······在多重叠加压力之下,整个行业陷入集体焦虑。然而,在这场风暴中,贵州茅台却以一种近乎“反传统”的姿态,坚定推进其“向C端(消费者)转型”的战略...

      2026-01-14

      5952

    • 酒海香型+真实年份,看柳林酒业如何重新定义“15年年份酒”

      用酒海香型建立差异,用真实年份建立信任,用克制投放维护价格体系······柳林酒业正在用自身的市场实践,为行业发展探索新路径······在白酒行业由增量扩张转向存量竞争的当下,高端产品的竞争逻辑正在发生明显变化,那就是概念正在失效,独特性与...

      2026-01-14

      4970

    • 直播电商新规2月施行,酒类直播生态将面临全面调整?

      近日,市场监管总局、国家网信办联合印发的《直播电商监督管理办法》(以下简称《办法》),受到业内外高度关注。在1月7日召开的专题新闻发布会上,市场监管总局网监司司长朱剑桥指出,直播电商作为平台经济的重要组成部分,在推动创新、促进消费、扩大就业...

      2026-01-13

      5235

    • 滨河九粮液获“经典30产品”的底层逻辑与时代价值丨争鸣

      当高端不是模仿的终点,而是原创的起点;当经典不是历史的回声,而是战略的决断;当一方水土不再甘于陪衬,而选择亲手定义香型、标准与时间——滨河九粮液的33年,是一场始于初心、成于信心、胜于战略定力的中国酿造的一个典型样本。2025年12月,在中...

      2026-01-13

      4133

    • 新酒饮要成为“主流”,必须先解答“真伪”之问

      新酒饮能否成为主流,最终答案将取决于水面之下,那些更为根本的产业要素竞争。未来的胜出者,不仅是能打造出网红产品的品牌,更是能构建一套高效运转系统的企业。新酒饮之新,并非仅在于新产品、新品类、新设计等表象之新,而是要聚焦于企业内在之新。新酒饮...

      2026-01-13

      4890

  • - 资讯 - 产业 - 企业 - 深度 - 人物 - 文化 - 科技 - 展会 - 产品 - 行情 - 招商 - 我们
    编辑中心热线:400-013-0085 邮箱:153965283@qq.com
    Copyright © 2020-2025 酒业参考报 All Rights Reserved. 黔ICP备2024034456号 网站地图