欢迎来到酒业参考报!

投诉建议邮箱:153965283@qq.com
当前位置:首页 - 资讯
    • 到访交流 | 赤水市党政代表团一行到访中国酒业协会

      1月14日,遵义市人大常委会副主任、赤水市委书记汪能科一行到访中国酒业协会,中国酒业协会理事长宋书玉热情接待,双方就赤水河白酒产业发展、产区建设、人才培养等方面进行了深入交流。赤水市政协主席苟明利,市委常委、经开区党工委副书记、管委会副主任...

      2026-01-16

      5371

    • 投入超100亿基金进军“创投”赛道,茅台的多元化投资版图有多野?

      当所有人的目光都被“i茅台”上每人每日限购X瓶的信息所吸引,进而估算这一策略对茅台渠道造成的影响究竟有多大的时候,却少有人关注:茅台已经悄然以资本投入“科技+健康”赛道,极力拓展多元版图。财大势雄的茅台,究竟投资了多少领域、多少项目?这会给...

      2026-01-16

      4053

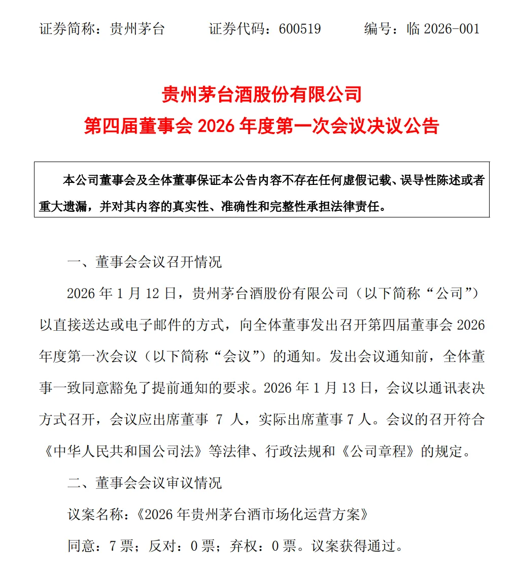
    • 茅台市场化运营方案出台背后:从改革到全面深化改革

      1月13日,贵州茅台正式对外发布《2026年贵州茅台市场化运营方案》,这份可被视为“茅台市场化改革路线图”的方案,从产品结构、运营模式、渠道布局、价格机制四个维度,系统勾勒出茅台未来一年的市场化转型路径。根据方案,茅台将重建“金字塔”型产品...

      2026-01-16

      4638

    • 行业观察 | 12月华北与东北地区酒企:明确发展纲领,拓宽市场渠道

      2025年12月,中国酒业处在深度调整周期的关键节点,华北与东北两大区域凭借独特的产业韧性、创新的战略定力和深度的文化赋能,在挑战中不仅稳住了阵脚,更展现出在变局中开辟新局的能力。作为清香型白酒的核心产区,华北地区尤其是山西,在当月的表现堪...

      2026-01-16

      5948

    • 一场拥抱年轻的“开醺派对”,映照国民好酒的时代新声

      一场拥抱年轻的“开醺派对”,映照国民好酒的时代新声牛栏山,让民酒深入民心2026中国酒业的精彩篇章,由国民经典牛栏山抢先开启。1月13日,北京白酒地标牛栏山文化苑,NEW FOR US·NEW FOR ALL牛栏山“开醺派对”暨牛栏山金标牛...

      2026-01-15

      5235

  • - 资讯 - 产业 - 企业 - 深度 - 人物 - 文化 - 科技 - 展会 - 产品 - 行情 - 招商 - 我们
    编辑中心热线:400-013-0085 邮箱:153965283@qq.com
    Copyright © 2020-2025 酒业参考报 All Rights Reserved. 黔ICP备2024034456号 网站地图