欢迎来到酒业参考报!

投诉建议邮箱:153965283@qq.com
当前位置:首页 - 资讯
    • 金翅奖 | 设计之美,焕活白酒价值

      “嘭!”或许香槟本身并不是为胜利和喜悦而生,但是“开香槟”的时刻一定是。酒液以几倍于大气压的压强被橡木塞封印在瓶中,静静等待着属于它的欢庆时刻。无论是以“贵妇的叹息”轻轻开场,或是在拼命摇晃后的瞬间爆发,香槟都在作为庆祝的符号,为当下的场景...

      2025-12-26

      4422

    • 三箭齐发!文王皇宫宴新品背后的“增肌”计划

      文王皇宫宴・宴16、宴9、宴6上新背后的战略思考。2023年,文王贡酒焕新升级了文王皇宫宴,凭借深厚的文化底蕴与硬核的品质实力,以“安徽高端宴会用酒”的精准定位,文王皇宫宴成功树立高端白酒细分赛道新标杆。近日,文王皇宫宴乘势上新,文王皇宫宴...

      2025-12-26

      5049

    • 当“南派清香”遇上中国年:黄鹤楼酒如何定义一瓶“对味”的团圆酒

      元春将至,年味渐浓,一场关于“餐桌上的白酒”的消费抉择正在千家万户悄然上演。当消费者不再满足于“有名就行”的粗放选择,转而追求风味独特、场景适配、情感共鸣的饮酒体验,白酒行业的消费逻辑正迎来深刻变革。在清香型白酒持续走热、香型格局加速重塑的...

      2025-12-26

      6001

    • 行业观察 | 10月西南地区酒企:产业升级与国际拓展齐头并行

      2025年10月,中国西南地区酒业围绕产业升级、文化传承、国际化和数字化转型,展开了多项重要活动,集中体现了传统与现代的交融、产区与品牌的共振。10月28日,以“天地位育”为主题的2025赤水河论坛在贵州茅台镇盛大举行。本次论坛由新华社中国...

      2025-12-25

      5461

    • 灵蛇启航 | 中国酒业渠道发展五大趋势

      当前,中国酒业正处在深刻转型与调整期。传统渠道模式面临库存压力与利润空间压缩双重挑战,与此同时,新机遇也在变革中不断涌现。行业整体正从过去粗放式规模扩张,转向追求高质量、可持续发展路径。这一背景下,酒类流通渠道未来演进方向与健康生态的构建,...

      2025-12-25

      5531

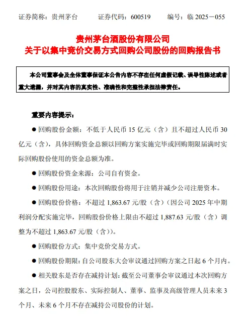
    • 刚公告,贵州茅台拟回购公司股份,价格上限有调整

      12月24日晚间,贵州茅台公告,拟以集中竞价交易方式回购公司股份,回购金额不低于人民币15亿元(含)且不超过人民币30亿元(含)。公告显示,因公司2025年中期利润分配实施完毕,回购股份价格上限由不超过1887.63元/股(含)调整为不超过...

      2025-12-25

      5514

    • 增持计划为何成“画饼”?威龙股份控股股东失信背后

      威龙股份“零增持”闹剧:一场击碎市场信任的承诺失信。一场耗时整整一年的“增持”大戏,让“中国A股主板上市公司、中国葡萄酒行业前三强、中国有机葡萄酒倡导者、中国生态葡萄酒践行者”威龙股份,挺尴尬。从2024年11月30日高调承诺增持开始,到2...

      2025-12-24

      4228

  • - 资讯 - 产业 - 企业 - 深度 - 人物 - 文化 - 科技 - 展会 - 产品 - 行情 - 招商 - 我们
    编辑中心热线:400-013-0085 邮箱:153965283@qq.com
    Copyright © 2020-2025 酒业参考报 All Rights Reserved. 黔ICP备2024034456号 网站地图