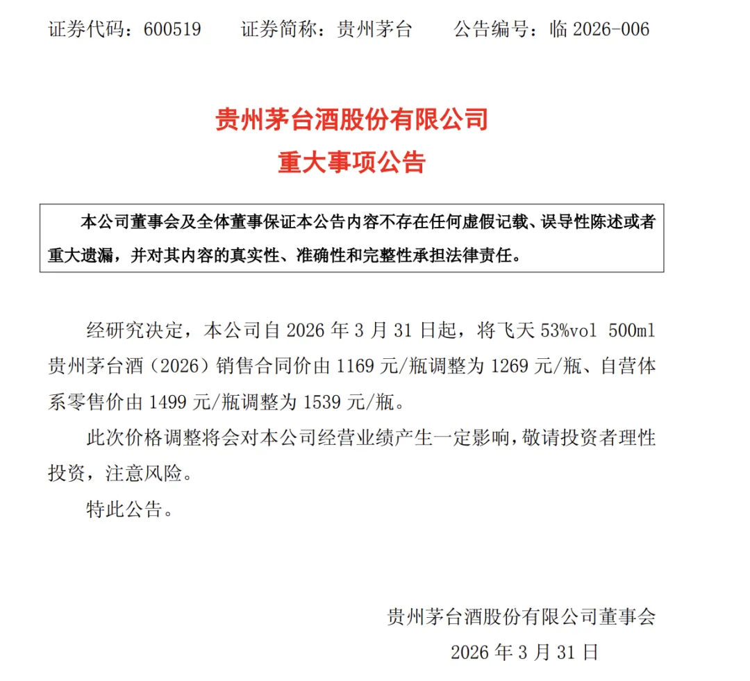
贵州茅台3月30日晚正式公告对核心大单品——飞天53%vol 500ml贵州茅台酒的销售合同价和自营体系零售价进行调整。在紧密锣鼓推进市场化转型的当下,茅台这一牵动市场神经的举措,并非简单的价格变动,而是一场围绕消费者、渠道、厂家与股东四方关系的深度强化。
其核心逻辑清晰可见:通过市场化手段挤出投机水分,让商品价格看齐价值,让渠道利润回归服务,最终实现向“消费者中心”的跨越。

1
消费者:剑指不合理加价,让公平保真购买成为可能
过去飞天茅台“价格双轨制”滋生了庞大的黄牛生态,市场价由炒家决定,普通消费者往往被迫以高价购入。此次近40元的价格变动并不会对其需求产生影响,消费者更关注的是,如何公平、保真地买到酒。
而市场化转型之后,价格将由市场供需关系决定,1月1日以来,茅台先后对精品茅台、生肖茅台、陈年茅台(15)等多款非标产品自营体系零售价进行下调,而此次调整飞天茅台价格,可以说是遵循市场规律办事的又一体现,将使得投机性需求的套利空间随之缩小,价格炒作行为将受到有效遏制。长远来看,以市场需求为导向的价格体系,有助于让茅台酒回归其作为消费品而非投机品的属性,保障了真实消费者公平、保真地购买茅台酒。
2
渠道:告别倒货投机,转型赚取合理利润
对于经销商而言,在市场化转型之前,渠道逻辑是“资金实力+配额博弈”,经销商赚取的是销售合同价与市场零售价之间的价差,更多的利润被黄牛截留。
1月14日,贵州茅台发布公告中提到,经销模式将根据不同产品、 不同渠道的经营成本、 经营难度、经营风险、 服务能力等, 科学合理测算确定相应的销售合同价并动态调整。加之通过取消分销制和组合销售,让经销商的回报具有确定性。而“代售”模式的引入,经销商不再买断货权,无需垫付货款,而是扮演“服务商”角色,每卖一瓶酒都能获得合理的回报。
这一系列政策,大幅降低了经销商的资金成本,化解了库存风险,使其利润空间得到了合理保障。针对核心大单品飞天茅台的调整,可以更好引导经销商从“坐商”向“行商”转变,将精力从“倒货”转向服务消费者,成为价值的共创者。
3
厂家:顺应市场需求,稀缺商品体现真实价值
对于茅台厂家而言,此次价格调整是时隔多年的一次“顺势而为”。从历史周期看,茅台上一次调整飞天茅台销售合同价是在2023年11月。而最近一次调整市场零售价,则是在2018年1月,至今已相隔8年。在消费趋势升级的时代,茅台酒的市场需求早已发生巨大变化。
据i茅台3月6日公布的一份覆盖153万人的问卷调查结果显示,近75%的人选择官方渠道购买,仅65天超200万用户购买到心仪产品,32.5%的用户买到心仪产品,而还有67.5%的用户仍在期待购买。此外,超5成用户在新春年夜饭选择了茅台酒。
这一数据直观体现出,i茅台不仅激活了此前因渠道隔阂而未能触达的大量终端用户,更让茅台对真实消费价格有了更直观的量化依据。
茅台在今年提出市场化转型,确立“随行就市、相对平稳”的价格机制,并在春节后白酒淡季窗口期调价,这背后是公司对产品价值的自信——在长期供不应求的市场格局下,作为具备稀缺属性的高端商品,其价格应反映真实的市场需求。
4
股东:稳健业绩,树立长期价值信心
资本市场的目光始终聚焦于此次调整对上市公司利润表的直接影响。
对于股东而言,这意味着更高质量、更具确定性的投资回报。茅台正在通过实实在在的稳健业绩,兑现长期价值,给予股东信心。不管是此前提出3年不低于75%的利润分红,还是持续两轮的股份回购,都是市值管理的重要环节。
多家机构分析指出,对于飞天茅台这一核心大单品的价格调整,将直接助力公司更加稳健发展。更为重要的是,通过渠道扁平化,茅台减少了中间环节的利润截留,增强了企业对价格的掌控力。这种“轻资产、强服务”的新模式,有助于平滑行业周期波动,实现公司盈利能力的长期稳定增长。
在白酒行业告别“硬通货”泡沫、主动挤掉价格水分的当下,茅台此次价格体系的调整,是一场兼顾了“当下”与“远方”的战略抉择。它让消费者放心消费,让经销商安心经营,让厂家掌握主动,让股东坚定信心。随着这一系列市场化组合拳的落地,茅台正从一艘依靠渠道推力的巨轮,转变为一架由消费者需求驱动的永动机。
来源:新浪财经
最新资讯