
王朝成评价茅台涨价
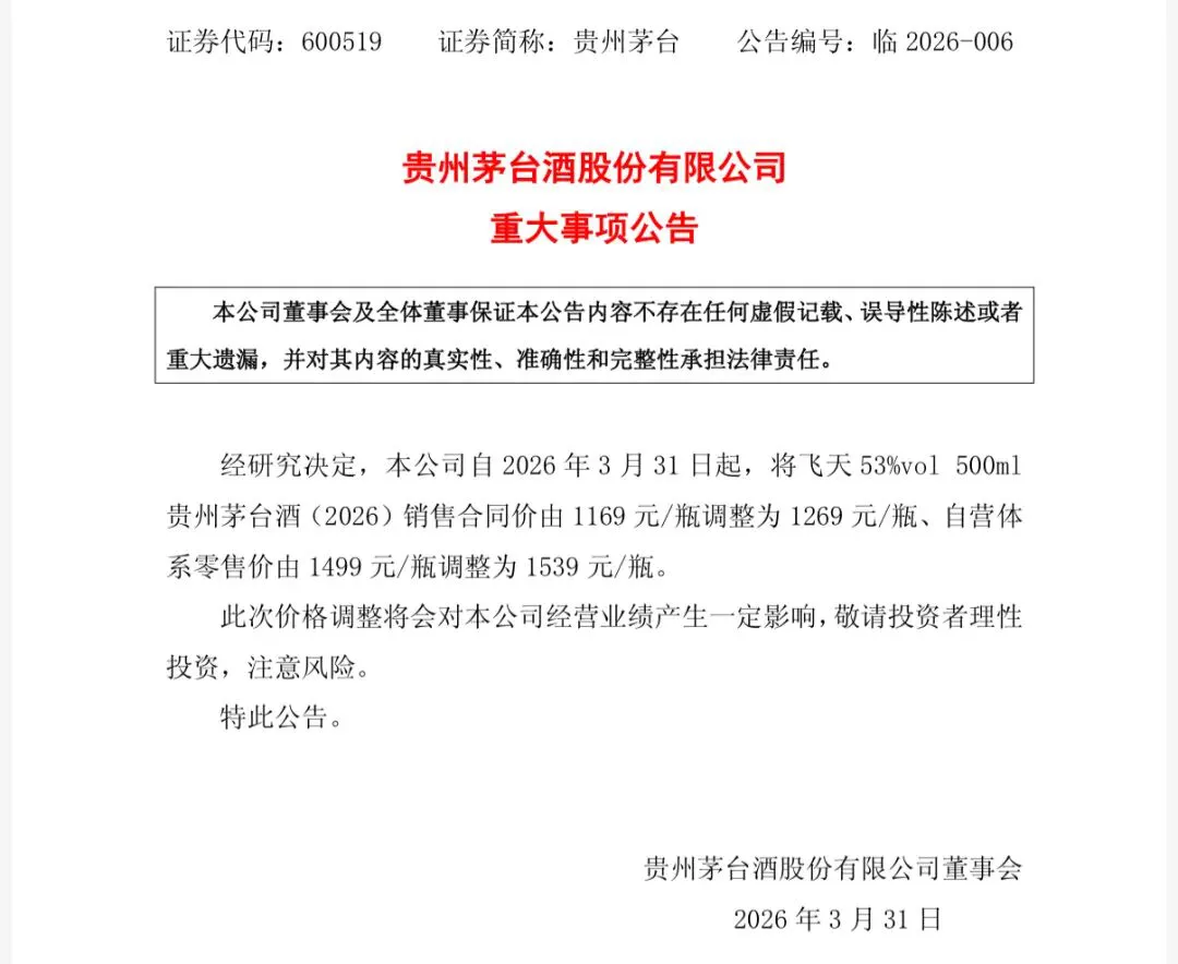
3月30日,贵州茅台正式公告对核心大单品——飞天53%vol 500ml贵州茅台酒的销售合同价和自营体系零售价进行调整:
自2026年3月31日起,将飞天53%vol 500ml贵州茅台酒(2026)销售合同价由1169元/瓶调整为1269元/瓶、自营体系零售价由1499元/瓶调整为1539元/瓶。

对此,盛初集团董事长王朝成表示,茅台这个时候敢逆市涨价既来自于对自身的底气,也对行业做出了大哥的贡献,应该说这是新管理层一步富有勇气的动作。
从系列酒的降价,到核心单品的涨价,这都是茅台本轮“价格市场化新政”的重要举措,这让人看到茅台市场化的坚定决心。
同时王朝成强调,“茅台涨价之后,我们要观察市场反应:一是1539元的自营零售价市场能否接受?短期我觉得问题不大。二是如果市场不接受,那么茅台会不会利用涨出厂价带来的空间实施控量动作,把零售价顶上去。我想这是观察茅台市价承受边界的一场市场化测试,也是中国高端白酒景气度的一个试金石。”
显然,对消费者而言,调价的核心价值的是挤出投机水分,实现公平保真购买。过去“价格双轨制”催生黄牛生态,普通消费者被迫高价购酒,而此次调价虽仅近40元,却能有效压缩投机套利空间,遏制价格炒作。结合此前茅台下调多款非标产品自营零售价的动作,不难看出其遵循市场规律的决心,最终让茅台酒回归消费品本质,保障真实消费者的合理权益。
对渠道而言,调价是引导其告别倒货投机、转型价值服务的关键一步。此前经销商利润依赖合同价与市场价的价差,大量利润被黄牛截留,且需承担资金与库存风险。此次调价配合经销模式改革,取消分销制、引入“代售”模式,让经销商从“坐商”转向“行商”,无需垫付货款,专注服务消费者,实现合理利润的稳定保障。
对厂家而言,调价是顺应市场、彰显价值自信的顺势而为。距上一次飞天茅台零售价调整已过去8年,消费趋势早已变迁。i茅台的问卷调查显示,近75%用户选择官方渠道,超67.5%用户仍期待购买,这为调价提供了精准的数据支撑。此次淡季调价,确立“随行就市、相对平稳”的价格机制,正是茅台对自身稀缺价值的自信,让产品价格匹配真实市场需求。
对股东而言,调价意味着更稳健、更确定的长期回报。渠道扁平化减少中间利润截留,增强厂家价格掌控力,“轻资产、强服务”模式能平滑行业周期波动,助力公司盈利能力稳定增长。加之茅台此前承诺的高比例分红与股份回购,进一步强化了股东对企业长期价值的信心。
在白酒行业挤泡沫、重价值的当下,茅台此次调价兼顾当下与长远,实现了四方共赢。它让消费者放心、经销商安心、厂家掌握主动、股东坚定信心,推动茅台从渠道推力驱动,转向消费者需求驱动,为其市场化转型奠定坚实基础,也为高端白酒行业发展树立了标杆。
来源:微酒
最新资讯