欢迎来到酒业参考报!

投诉建议邮箱:153965283@qq.com
当前位置:首页 - 深度 - 资本
    • 洋河暴雷:利润暴跌60%,股价近乎跌停、创8年新低

      2026年1月26日早盘,洋河股份的股价走出一道刺眼的下行图。59元开盘,收于56.39元,暴跌9.85%,股价创8年多新低。消息面上,洋河股份日前发布2025年度业绩预告,预计全年归属于上市公司股东的净利润预计为21.16亿元至25.24...

      2026-01-29

      5268

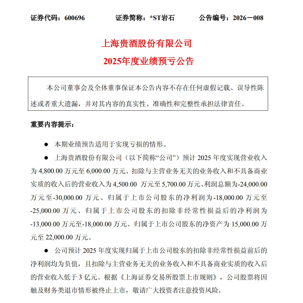
    • 上海贵酒:2025年亏损超1.8亿,将被终止上市

      1月23日晚,*ST岩石(上海贵酒)发布2025年度业绩预亏公告。公告显示,预计2025年度实现营业收入为0.48亿元至0.6亿元,扣除与主营业务无关的业务收入和不具备商业实质的收入后的营业收入为0.45亿元至0.57亿元,利润总额为-2....

      2026-01-25

      5870

    • 业绩“黑天鹅”袭来,水井坊会成为外资酒业巨头的“弃子”?

      风云再起?帝亚吉欧真有可能出售不赚钱的水井坊?2025年底,市场突然有消息称“剑南春拟收购水井坊。”对此,水井坊与剑南春均“快速”回应称未收到相关信息,水井坊表示生产经营正常,对传闻不知情。2026年,剑南春与水井坊的故事没人聊了,但水井坊...

      2026-01-22

      5362

    • 从金星上市到泰山重整,啤酒新势力的生死靠什么?

      新势力啤酒突围需要的不仅仅是“新”。1月13日,啤酒行业爆出两个重磅消息,一是“中式精酿”开创者金星啤酒,正式向港交所递交主板上市申请;二是“鲜啤”的开创者泰山啤酒进入破产重整。一日之间,两家强势崛起的“啤酒新势力”,一“进”一“退”;“冰...

      2026-01-21

      4093

    • 金星和泰山,一个谋上市,一个要重整?

      2026年开年,金星与泰山的分野,说明创新永远是企业成长的发动机,资本则是做大的助推器。企业只有持续创新并善于拥抱资本,才能获得源源不断的增长动力。2026年1月,中国精酿啤酒行业发生两件标志性事件。1月13日,河南金星啤酒股份有限公司(下...

      2026-01-19

      5254

    • 冲刺“中式精酿第一股”,金星啤酒的光鲜财报下藏着哪些风险?

      金星啤酒IPO:中式精酿的突围叙事与资本市场的多重考验。近日,老牌啤酒企业金星啤酒正式向港交所递交招股书,拟以“中式精酿第一股”的身份登陆资本市场。而金星啤酒的 IPO中最引人注目的章节,无疑是其2024年后凭借“中式精酿”实现的逆袭……1...

      2026-01-19

      5613

    • 金星啤酒递表、1919曲线登陆,港股成酒类企业资本突围新通道?

      过去两年A股紧闭的大门,正将越来越多的酒类企业推向港股。近日,沉寂许久的酒类板块被一连串资本动作搅动:金星啤酒正式向港交所递表;酒类流通巨头1919通过创始人杨陵江控股港股上市公司怡园酒业(08146.HK)……这让行业再次将目光投向资本市...

      2026-01-19

      5650

    • 上海贵酒或将被强制退市,资本的套路在酒圈玩不下去了?

      白酒行业从来不缺神话,但用资本套路堆砌的神话,终究逃不过“眼见他起高楼,眼见他楼塌了”的宿命。上海贵酒,这家曾凭借资本运作在五年内实现营收暴涨十余倍的酱酒“黑马”,如今正站在强制退市的悬崖边。日前,上海贵酒上市主体*ST岩石公告称,预计20...

      2026-01-17

      5783

    • 成都蓉酒“满月”:连传收购计划,探路成都白酒新棋局

      成都蓉酒“满月”:连传收购计划,探路成都白酒新棋局国资入场带来了资源与稳定性的预期,但最终成败仍取决于能否建立真正市场化、专业化的运营能力。成立仅一个月,由成都市国资委实际控制的成都蓉酒酒业有限公司(下称“成都蓉酒”),已迅速成为四川白酒产...

      2025-12-25

      4911

  • - 资讯 - 产业 - 企业 - 深度 - 人物 - 文化 - 科技 - 展会 - 产品 - 行情 - 招商 - 我们
    编辑中心热线:400-013-0085 邮箱:153965283@qq.com
    Copyright © 2020-2025 酒业参考报 All Rights Reserved. 黔ICP备2024034456号 网站地图