
读懂五大阶段层层叠加、复合共存的底层逻辑,并以此为镜,精准绘制出属于自身当前阶段的“品牌竞争战略图”,是每一家志在长远的酒企的必修课。
唯有读懂酒企品牌竞争五大阶段,企业才能将有限的资源转化为最有效的品牌动能,持续扮演一个不会被时代轻易谢幕的角色。
为什么有的酒企能穿越周期、持续增长,而有的却深陷“有规模无利润”的囚徒困境?
答案,并不全然隐藏在财报里,更深埋在品牌竞争的演进史中。
酒业竞争步入存量博弈,品牌成为穿越周期的核心密钥。笔者通过复盘行业四十余年品牌竞争五大演进阶段,从产品至上到价值观与生态竞争,层层叠加的能力体系勾勒出酒企品牌发展的清晰脉络。
文中锚定品牌阶段与营收规模的动态匹配关系,拆解不同发展阶段的品牌建设重心,给出可落地的资源配比模型与战略罗盘。愿这份复盘,为酒企找准品牌坐标、破解增长瓶颈提供思路,在价值主导的新竞争时代,以科学的品牌战略筑牢发展根基。
为何要复盘酒业品牌竞争之路?
“温故而知新”。系统性复盘酒业四十余年的品牌竞争之路,目的绝非怀旧,而是为了解码未来。
在行业面临深度调整、竞争从“增量抢夺”转向“存量博弈”的当下,品牌已不再是锦上添花的装饰,而是企业能否活下去、走得远的核心与“通行证”。盲目跟风,或固步自封,都无异于在这场没有终局的竞争中主动退场。
此次复盘,旨在为您提供一套清晰的“品牌竞争战略罗盘”,其价值在于厘清品牌竞争从“产品”到“价值观”的演进逻辑,看透从“有什么喝什么”到“为什么而喝”的时代本质;帮助酒企精准标定自身品牌在历史坐标中的方位,瞬间识别能力长板与致命短板;为不同发展阶段、不同资源禀赋的酒企,提供可立即上手的品牌建设路径与精准的资源配比模型。
酒企品牌竞争五大阶段概览
我们深刻认识到,品牌是酒企穿越发展周期的核心。对过去四十余年品牌竞争历程的复盘,本质上是对酒企成长核心动力的溯源。
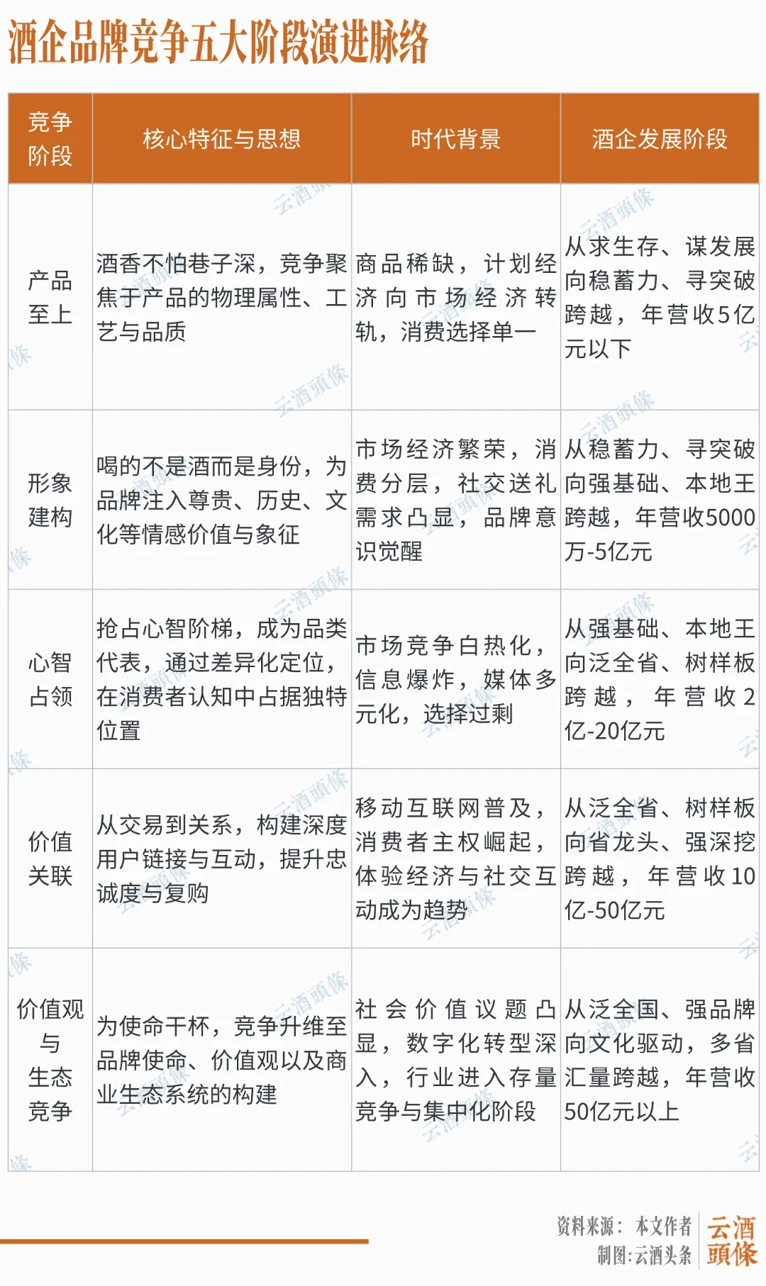
酒企的品牌竞争之路,并非杂乱无章的混战,而是清晰地呈现出五个层层叠加、复合共存的演进阶段。这五个阶段,共同勾勒出一家酒企从生存到领先所要修炼的“品牌竞争战略图谱”。
要理解这张图谱,必须首先厘清一个核心关系:品牌发展阶段与酒企营收规模发展阶段并非相互独立,而是动态匹配、相互依存的战略一体关系。
我们可以这样理解,酒企发展阶段是“战略地图”,它清晰地定义了企业“在何处、欲往何方”;而品牌发展阶段是“动力系统”,它决定了企业“凭什么去、能否到达”。
成功的酒企,其品牌建设总是适度超前或同步于其规模扩张。品牌能力是冲破每一个营收坎级,实现阶段性跃迁的 “通行证”。若品牌能力滞后于企业规模,企业将不可避免地陷入“有渠道无动销、有规模无利润”的增长瓶颈。
基于这一核心关系,我们梳理出酒企品牌竞争的五大阶段,及其与企业发展阶段的对应关系,形成如下战略对标框架:

需要再次强调的是,这五大品牌阶段并非线性的替代关系,而是层层叠加、复合共存的能力体系。在当下的竞争环境中,一个成功的品牌需要具备这五种核心竞争能力:产品力、形象力、定位力、用户关系、价值观与生态。
酒企的真正挑战在于,如何根据自身发展阶段中所处的位置,动态地、有侧重地配置资源,绘制属于自己的 “品牌能力配置图” ,确保品牌这台“引擎”的动力,足以驱动企业驶向下一站。接下来,我们将对这五个阶段进行深度解析。
酒业品牌竞争五个阶段的深度解析
第一阶段:产品至上(1980年-1990年初)
1、核心特征:“酒香不怕巷子深”
这是一个物质尚不丰裕,但信仰极其纯粹的时代。消费者的选择简单而直接:哪家酒好,就喝哪家。
品牌的竞争舞台,牢牢扎根于厂房、窖池与车间。竞争的核心台词只有一句:“我的酒,比你的好。” 好在哪里?好在传承数代的工艺,好在得天独厚的产区,好在岁月沉淀的老窖池。
广告与营销远未像今天这般无孔不入,一款酒能否成为传奇,全靠其本身能否在口碑的江湖里,飘出最远、最醇厚的“酒香”。
2、酒业案例
茅台与“12987”工艺的极致坚持。一年生产周期、两次投料、九次蒸煮、八次发酵、七次取酒。这套复杂到近乎严苛的工艺,成为茅台不可撼动的品质基石。它无需多言,其工艺本身,就是一部最动人的品牌史诗。
汾酒的“地缸分离发酵”。汾酒强调其采用清蒸清烧、地缸分离发酵的工艺,以此确保酒体的“清”与“净”,从而在清香型白酒中树立起纯粹、干净的品质标杆。
“国家评酒会”的金字招牌。全国评酒会犹如酒业的“奥斯卡”,各大名酒为此激烈角逐。一枚金奖奖牌,就是通往畅销之路的“硬通货”,是产品力最权威的官方认证,被直接印在瓶身上,成为一代人最深刻的品质记忆。
3、理论支撑:USP理论,即独特的销售主张
这个时代的竞争逻辑,完美契合了广告大师罗瑟·里夫斯提出的USP理论。其核心在于,每一个品牌都必须向消费者提供一个独特、明确、且极具说服力的产品物理优势。
在产品至上时代,品牌的“台词”无外乎:“我拥有独一无二的工艺”“我产自不可复制的核心产区”“我获得了最高级别的品质认证”。一切传播,都围绕着这个独一无二的物理价值点展开重复与强化。
4、对应阶段:“求生存,谋发展”至“稳蓄力、寻突破”,年营收5亿元以下
对于处于这一发展区间的酒企而言,生存是第一要务。集中所有资源,打造出一款在品质、口感或工艺上具有明确竞争力的核心单品,是在区域市场立足、形成初始消费记忆的根本。在此阶段,过度谈论品牌使命或生态构建无异于空中楼阁,夯实“产品”这一根基,是唯一的正途。
第二阶段:形象建构(上世纪九十年代中后期)
1、核心特征:“喝的不是酒,是身份与象征”。
随着市场经济的大幕拉开,消费开始分层。酒,不再仅仅是杯中之物,更是一种身份的暗示、阶层的通行证与社交的符号。酒企们猛然意识到,“酒香也怕巷子深”,光有好产品还不够,必须为它披上令人向往的“外衣”。
于是,品牌的竞争舞台,从产品层面转向了消费者的心智。企业学会了通过影像、文案与故事来“说话”,它们精心建构起一个个关于历史、文化与尊贵的宏大叙事,旨在告诉消费者:选择我,你便选择了一种更高阶的身份与生活方式。
2、酒业案例
茅台通过数十年来在重大国事场合中的频繁亮相,以及与“民族品牌”、“国家象征”的深度绑定,成功在消费者心智中完成了品牌加冕。喝茅台,喝的是一种至高无上的尊荣与认同。
水井坊打造“最贵白酒”。水井坊甫一问世,便超越当时茅台、五粮液的定价,这一定位本身就是一场强大的形象宣言,它不直接谈论酒质,而是用价格作为最直接的过滤器,筛选出追求超高端消费定位的用户。
酒鬼酒的“文化营销”。凭借黄永玉设计的独特麻袋陶瓶,以及“酒鬼”这一充满文化叛逆与洒脱气息的品牌名,酒鬼酒成功将自己与“文人、雅士、艺术”深度链接。它卖的是一种独特的文化格调,吸引的是那些追求精神共鸣与个性表达的人群。
3、理论支撑:奥格威的品牌形象理论
这个时代的竞争逻辑,正是广告教父大卫·奥格威所提出的品牌形象理论的完美实践。该理论认为,消费者购买的不仅仅是产品,更是产品背后的心理感受与象征意义。每一个广告、每一次传播,都应是对品牌形象的长程投资。
4、对应阶段:“稳蓄力、寻突破”至“强基础、本地王”,年营收5000万-5亿元
对于跨越了初步生存线、寻求区域市场突破的酒企而言,仅靠产品满足基础需求已不足以实现溢价与忠诚。
此时,必须为品牌“披上外衣”,通过系统的形象建构,从同质化的产品竞争中脱颖而出,在目标消费者心中建立起清晰的价值感与归属感,为从“卖产品”走向“卖品牌”奠定坚实基础。
第三阶段:心智占领(2000s-2010s初)
1、核心特征:“抢占消费者心智阶梯,成为品类代表”
进入新千年,酒业市场空前繁荣,信息开始爆炸,消费者的选择多到令人目眩。此时,品牌仅有一个好形象已远远不够,因为竞争对手可以轻易地讲述一个类似的故事。
真正的竞争,发生在另一个维度——消费者的心智。这场“战争”的核心是:品牌必须像一枚尖锐的钉子,在用户大脑中某个品类的“阶梯”上,抢占一个独一无二、且最好是第一的位置。
这不再仅仅是情感的造梦,更是一场残酷的认知争夺战,是一场需要宏大投入、精准策略的 “商业巨制” 。其核心台词变为:“我是什么?我在你心中代表什么?”
2、酒业案例:
郎酒庄园。郎酒不仅酿造酒,更打造了“中国首家白酒庄园”。这一定位将葡萄酒领域的“庄园”概念成功移植到白酒行业,为自己占据了“白酒庄园酒”这一全新品类的心智高地,将品牌从单纯的产品竞争升维至体验与生活方式的竞争。
青花郎“两大酱香之一”的对标定位。这是定位理论教科书级的实践。青花郎坦然承认酱香领域茅台第一,但通过“两大酱香之一”这一定位,巧妙地将自己与领导者绑定,直接在消费者心智中占据了“酱香第二”的清晰位置,完成了从众多竞争者中的强势突围。
洋河蓝色经典的“男人的情怀”。当其他品牌仍在纠缠于历史与香型时,洋河蓝色经典以一抹独特的“蓝色”视觉符号,和“男人的情怀”这一情感定位,精准切入商务用酒场景。它定义的不是酒,而是一种中年男性的胸襟与世界,成功在“浓香白酒”这个红海市场中开辟了属于自己的蓝色海洋。
江小白“年轻人的白酒”的品类占位。面对传统白酒在年轻群体中的断层危机,江小白没有在传统赛道上硬拼,而是直接开创并占据了“年轻人的白酒”这一全新品类。通过表达瓶的文案与场景化营销,它成功将白酒与年轻人的情绪、社交连接起来,完成了品类的代际占位。
3、理论支撑:里斯与特劳特的定位理论
这个时代的竞争逻辑,完全遵循了营销大师艾·里斯与杰克·特劳特提出的“定位”理论。该理论的核心思想是:商业的战场不在市场,而在潜在顾客的心智中。企业必须在顾客心智中做到“差异化”,成为某个类别或特性的代表。
4、对应阶段:“强基础、本地王”至“泛全省,树样板”,年营收2亿-20亿元
对于已夯实区域市场基础、意图进行全省化扩张的酒企而言,市场范围扩大意味着竞争对手更强、消费者更陌生。一个清晰、尖锐的定位就如同品牌的“尖刀”,负责在广阔而混乱的市场中撕开一道口子,帮助品牌在陌生客户心中建立清晰的认知标签,是实现市场突围和样板打造的关键战略武器。
第四阶段:用户关系竞争(2010s中后期)
1、核心特征:“从交易到关系,构建用户忠诚”。
进入2010年代,移动互联网的浪潮席卷一切。消费者的主权意识空前觉醒,他们不再满足于被动接收品牌信息,而是渴望参与、对话,甚至共同创造。
酒企们猛然发现,曾经无往不利的广告轰炸和渠道铺货,效力正在递减。竞争的焦点,从“抢占心智”升级为“占据时间与情感”。品牌的核心任务,不再是完成一次性的销售交易,而是与用户建立一种长期、可信、且有温度的关系,从而赢得持续的复购与口碑推荐。
这就像一部互动电影,用户手握选择器,品牌必须设计好每一个互动环节,邀请他们走入剧情,从“旁观者”变成品牌的“共创者”与“拥护者”。
2、企业案例
各大名酒企业纷纷推出“封坛大典”“回厂游”和高端会员俱乐部。这些活动远不止是销售,更是一场精心设计的“关系仪式”。让核心用户亲临酿造现场,封存一坛属于自己的酒,成为品牌家族的一员,这种深度体验所构建的情感连接与忠诚度,远非一句广告语可以比拟。
以华致酒行为代表的专业酒水流通企业,其核心竞争力之一就是对高端客户关系的精细化运营。他们通过专业的选品、顾问式的服务以及私密的品鉴会,与消费者建立了基于信任的强关系网络,将“卖酒”变成了“提供一套以酒为载体的生活解决方案”。
江小白的“表达瓶”将互动推向了一个新高度。它通过在瓶身上印制个性化的UGC文案,让产品本身成了一个可定制、可分享的“社交载体”。用户买的不仅是一瓶酒,更是一个表达自己态度和情绪的工具,初步实现了品牌与用户之间的双向沟通和内容共创。
3、理论支撑:大卫·艾克的品牌资产(忠诚)理论
这个时代的实践,精准呼应了大卫·艾克品牌资产理论中的核心维度——品牌忠诚度。艾克认为,品牌资产的价值不仅在于知名度,更在于与消费者关系的强度。他将忠诚度从低到高分为若干层级,如无忠诚者、习惯购买者、满意购买者、朋友关系、深信不疑的拥护者。
4、对应阶段:“泛全省,树样板”至“省龙头,强深挖”,年营收10亿-50亿元
对于已实现全省化布局的酒企而言,市场广度已达一定规模,增长动力必须从“渠道扩张”转向“市场深耕”。
此时,构建强大的用户运营体系,提升核心消费者的复购率与用户忠诚,远比广撒网式的广告投放更为经济高效。深厚的用户关系,成为抵御竞争、巩固市场领导地位,并为进一步的“深挖”市场潜力提供可持续动力的关键。
第五阶段:价值观与生态竞争(2020s-至今)
1、核心特征:“为使命干杯,构建品牌生态系统”
进入2020年代,社会情绪与商业环境发生深刻变化。新一代消费者不仅关心产品本身、品牌故事或互动乐趣,他们更关心一个根本性问题:“你究竟为何而存在?” 品牌的使命、价值观及其在社会网络中的角色,成为了最终的试金石。竞争,由此升维至一个全新的高度。
品牌必须同时奏响价值观、社会责任与商业生态三大乐章,在与时代的共鸣中,构建起深厚而持久的竞争壁垒。其核心命题是:你的品牌能否代表一种足以让人追随的“意义”?
2、酒业案例:
①价值观、使命驱动案例
泸州老窖的“让世界品味中国”,这不再是一句销售口号,而是一个清晰的品牌使命。它将自身从一家酿酒企业,定位为中国文化的品鉴官与传播者,从而与国民的文化自信和自豪感深度绑定。
越来越多品牌在环保,如低碳酿造、绿色包装、非遗传承,保护与传统酿造相关的技艺与文化上持续投入。这些行动向公众宣告,品牌的野心,超越商业利润,关乎更宏大的社会福祉。
②商业生态系统构建案例
华润啤酒利用其强大的啤酒渠道网络,赋能其收购的白酒品牌,实现渠道互补、资源共享,开创了“啤白融合”的新生态商业模式。
复星国际作为控股方,为舍得酒业与金徽酒注入全球资源、管理智慧与投资视野,扮演着“品牌运营+产业投资”的赋能型平台角色。
茅台推出的“i茅台”平台,远不止是一个电商渠道。它构建了一个集产品投放、品牌传播、用户数据沉淀和精准营销于一体的“直达C端生态”,重新定义了高端酒品的消费与服务模式。
3、理论支撑:目的驱动品牌+品牌生态系统理论
这个时代的实践,由两大前沿理论所支撑。一方面品牌的存在不应只是为了盈利,更应有一个明确的、有益于社会的“目的”。这个目的成为品牌一切决策的北极星,能够吸引具有同样信念的员工、用户和合作伙伴,形成最稳固的品牌共同体;另一方面单一品牌的力量是有限的。未来的竞争是生态系统的竞争。
成功的品牌需要构建一个由自身、合作伙伴、用户、甚至竞争对手组成的动态商业生态系统,通过价值共享、能力互补,实现协同进化与集体繁荣。
4、对应阶段:“泛全国,强品牌”至“文化驱动,多省汇量”,年营收50亿元以上
对于迈向百亿乃至更高目标的龙头酒企而言,前四个阶段所构建的产品、形象、定位和关系能力,已成为必须维护的“基础设施”,但难以继续充当增长的主引擎。
竞争的制高点在于,能否用一个崇高的品牌使命凝聚内外部的共识与力量,构建一个强大的商业生态系统来实现跨界增长与协同效应。这决定了品牌能否突破增长天花板,从一家“成功的企业”迈向一家“伟大的组织”。
绘制你的“品牌竞争战略资源配置图”
从“单一维度”到“能力矩阵”的构建
回顾酒企品牌竞争的五大阶段,我们首先必须澄清一个根本性的认知:品牌竞争的演进,绝非简单的“新阶段替代旧阶段”,而是一个“能力层”不断叠加、复合共存的动态过程。
正如历史无法割裂,品牌能力也无法抛弃过往。今天的成功品牌,绝非只做好某一阶段,而是必须同时具备五大阶段所代表的五种核心竞争能力,它们共同构成了一个完整的 “品牌能力矩阵”:产品:品质的根基,任何时候都不可动摇。
形象:价值的感知,是品牌的外在表达。
定位:认知的破局,是市场突围的利器。
用户关系:用户的忠诚,是抵御竞争的深度链接。
价值观与生态:使命的引领与生态的协同,决定了品牌发展的最终高度与边界。
在当今时代,竞争的优势不再来源于单一能力的极致,而是来源于酒企如何根据自身所处的发展阶段,动态地、有侧重地将有限资源配置于此“能力矩阵”之中。真正的战略艺术,在于绘制一幅与自身“战略地图”相匹配的“品牌能力配置图” ,从而驱动企业稳健地穿越周期,驶向下一站。
当前挑战:在“复合竞争”环境中找到你的资源配比
理清“能力矩阵”的构成,是为了更清醒地直面当下的核心困境。在五大能力缺一不可的“复合竞争”环境中,酒企面临的最大挑战,不再是识别这些能力,而是在资源永远有限的前提下,如何科学地平衡对这五种能力的投入,精准施策,避免陷入“能力短板”或“资源错配”的战略陷阱。
现实中,这两种失误比比皆是。
对于根基尚浅的区域酒企而言,若脱离发展实际,将大量资源倾注于宏大的文化使命与生态故事,而赖以生存的产品力却存在明显短板,如口感不稳定、品质无优势等,那么一切高端叙事都将沦为无法落地的“空中楼阁”,无法赢得市场的初次信任。
对于已具规模的全国性酒企而言,若过度依赖其过往建立的用户关系力和渠道优势,而忽视了品牌形象力的年轻化与现代化升级,导致品牌在消费者心目中显得“老化”“过时”,那么即便拥有深厚的用户基础,也难以吸引新一代消费者,最终会面临品牌形象断层所带来的增长乏力。
这些困境,本质上都是将品牌发展阶段与企业成长阶段割裂开来所导致的“战略错位”。真正的挑战在于,每一家酒企都需要在纷繁的“复合竞争”要求中,找到那个与自身发展阶段和资源禀赋完美契合的、动态的“资源配比”。如何将有限的“好钢”用在决定自身未来命运的“刀刃”上,是当下所有酒企决策者必须回答的首要战略命题。
基于“酒企发展阶段”的“品牌竞争战略图”
基于上述挑战,我们提出破局的核心观点:酒企的品牌战略,不应由静态的“品牌阶段”决定,而应由其动态的“企业发展阶段”所面临的核心痛点与资源禀赋来决定。
为此,我们为不同阶段的酒企绘制了清晰的“品牌竞争战略图” ,作为资源投入的战略罗盘。这些数字是基于行业观察和策略实践的示意性配比,旨在强调资源投入的优先级次序,而非刻板的财务预算标准。

对于“求生存,谋发展”阶段,年收5000万以下:
资源配比为:90%精力聚焦产品力,确保生存根基;10%精力用于形象力的初步构建,如包装设计、基础品牌故事。
活下来是第一要务。集中所有资源打造一款有竞争力的核心单品,突出产品品质与卖点,在局部市场形成稳固的消费记忆和口碑。在此阶段,谈论生态构建和价值观使命为时过早,必须避免任何形式的资源分散。
对于“稳蓄力、寻突破”至“强基础、本地王”阶段,年收5000万-5亿的酒企:
资源配比:产品力(40%) + 定位力(30%) + 形象力(20%) + 关系力(10%)。
在稳固产品基本盘后,必须通过一个清晰的定位,如“本地宴席第一酒”在区域消费者心智中实现强势突围。同时,需要辅以品牌形象的升级和初步的用户关系,建设如小型品鉴会等活动,为从区域品牌向地方王者跃迁提供综合动力。
对于“泛全省,树样板”至“省龙头,强深挖”阶段,如年收10亿-50亿的酒企:
资源配比:关系力(35%) + 定位力(25%) + 形象力(15%) + 产品力(15%) + 价值观/生态力(10%)。
竞争重心从“抢占心智”转向“深耕关系”。需构建强大的用户运营体系以提升忠诚度与复购,同时开始用生态力的思维,如厂商一体化、渠道模式创新巩固和深耕全省市场,并着手培育品牌使命的雏形,为走向全国储备更高维的竞争资格。
对于“泛全国,强品牌”至“文化驱动,多省汇量”的百亿级酒企:
资源配比:价值观与生态力(40%) + 关系力(25%) + 形象力(15%) + 定位力(10%) + 产品力(10%)。
竞争的制高点是价值观与生态系统。企业必须回答“品牌为何而存在”的终极命题,并通过构建可持续的商业生态实现协同增长与风险抵御。此时,前四个阶段的能力是必须维护的“基础设施”,但已不再是驱动新一轮跨越式增长的主引擎。
结语
酒业的竞争,正经历一场从 “有什么喝什么” 的供给主导,到“为什么而喝”的价值主导的深刻变迁。
在这场变迁中,酒企的品牌建设不再是做对一道选择题,并非在五大能力中择一而从,而是必须答好资源配置的综合题,如何在动态发展中,智慧地平衡与激活整个品牌能力矩阵。
历史的演进赋予了我们清晰的“品牌能力图谱”,而企业的发展阶段则提供了现实的“战略坐标”。读懂五大阶段层层叠加、复合共存的底层逻辑,并以此为镜,精准绘制出属于自身当前阶段的“品牌竞争战略图”,是每一家志在长远的酒企的必修课。
唯有如此,企业才能将有限的资源转化为最有效的品牌动能,在这场波澜壮阔且没有终局的品牌大片中,不仅登场,更能持续扮演一个不会被时代轻易谢幕的角色。
对照文中的五大阶段和能力雷达图,您的企业正处于哪个位置?资源配比又是否合理?欢迎在评论区分享您的见解。
来源:云酒头条
最新资讯